我院肿瘤中心、肺癌中心王俊课题组在Cancer Immunology, Immunotherapy报道激素抵抗型免疫相关的肝毒性发生风险
以免疫检查点抑制剂为主的免疫治疗是多种晚期肿瘤的标准治疗方案,但免疫相关的不良事件(irAE)严重影响了患者生活质量,限制了其持续使用。其中,免疫相关的肝毒性(IRH)是常见irAE类型之一,部分患者会出现糖皮质激素抵抗(Ref-IRH),其发生风险、临床管理策略和治疗结局仍不明确。因此,分析Ref-IRH的关键风险因素和治疗结局,对优化免疫治疗具有重要的临床意义。

近日,山一大一附院(省千佛山医院)肿瘤中心、肺癌中心王俊教授课题组在Cancer Immunology, Immunotherapy杂志在线发表了题为“Risk factors and outcomes for steroid-refractory immune-related hepatotoxicity in locally advanced and metastatic cancer”的研究论文。该论文系统分析了Ref-IRH的发生风险、临床特征和治疗结局,为该类患者的早期识别与精准管理提供了关键证据。
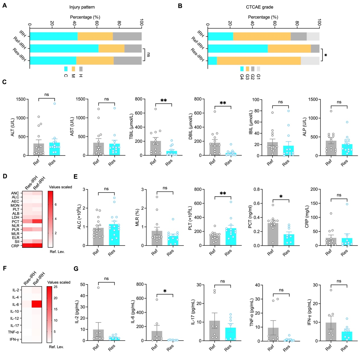
本研究纳入了2019年至2024年接受免疫检查点抑制剂治疗的480例晚期实体瘤患者。结果显示,7.3%的患者发生了IRH,2.7%为Ref-IRH;Ref-IRH患者更可能是原发性肝细胞癌类型,更可能接受免疫联合靶向治疗,诊断时CTCAE分级更高,但肝损伤类型无特殊。Ref-IRH患者有更低的基线血小板计数、更高的降钙素原水平,更高的IL-6水平。高IL-6水平是判定Ref-IRH的潜在风险因素。与糖皮质激素敏感的患者(Res-IRH)比较,Ref-IRH患者客观缓解率、无进展生存期及总生存期无显著差异,但Ref-IRH患者肝损伤恢复至1级的时间更长,ALT、AST及总胆红素恢复至正常的时间更长,激素减量至≤20mg/天的时间及住院时间也均显著延长。所有Ref-IRH患者接受了不同的免疫抑制剂治疗,76.9%的患者病情得到改善,其中霉酚酸酯单药或联合免疫球蛋白及他克莫司是常用的治疗方案,部分患者经抗IL-6R托珠单抗治疗后病情快速改善。

本研究首次明确了IL-6是Ref-IRH的核心风险因素,为临床早期识别高危患者提供了可靠的生物标志物,同时证实了Ref-IRH患者的生存结局与Res-IRH相当,但恢复时间、免疫抑制剂维持治疗的时间更长。该研究也为未来Res-IRH的精准分型和多重免疫抑制剂联合治疗提供了方向。
山东第二医科大学硕士研究生刘松霖、山东第一医科大学硕士研究生张悦凯、山东第一医科大学第一附属医院肿瘤中心关雅萍为本论文共同第一作者,山一大一附院(省千佛山医院)肿瘤中心、肺癌中心王俊教授为本文通讯作者。本研究受到国家自然科学基金面上项目、山东省自然科学基金面上项目、北京市希思科临床肿瘤学研究基金、山东第一医科大学第一附属医院培育基金项目资助。
扫一扫 手机端浏览

微信服务号
微信订阅号